
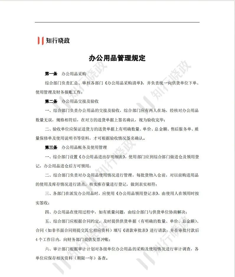
对于行政来说,采购是一个绕不开的话题。
而办公用品采购作为难度系数大、采购品类最为繁杂的一大采购任务,时常让行政er感到头疼。

此分类仅供参考,文末可获取原图
要想提高采购的效率、降低采购成本,建立标准的办公用品采购流程十分重要,今天就来分享一下办公用品采购的SOP,拿起小本本赶紧学习起来吧~

采购流程图
通常来说,行政可规定需求部门负责人或者对接人,在固定时间汇总该部门办公用品需求,并完整填写《办公用品申请表》,然后邮件发送至行政部。

小知为大家总结了《办公用品申请表》应包含的基本内容,可根据实际情况调整。
行政再根据不同部门发送的采购清单进行汇总,汇总完后,行政需要进行合理评估,方可确定实际总共需要采购的办公用品名称、数量、规格以及预算等。

按照《办公用品需求汇总表》统计结果,行政再填写《采购申请表》,提交审核,审核通过后,即可开始正式的采购了。

审核人员由公司内部审核机制决定
不同类型和规模的企业、不同的采购情况,选择的办公用品采购方式不尽相同。行政可以针对自身企业情况对以下三种形式对号入座。
一般适用于体量较大的公司。由需求方提出招标条件和合同条件,多家供应商同时投标报价。一般在签约后,会对供应商产生约束力,从而有助于确保物资质量及交期。相对的,招标采购耗时更长,不适用一些急采的办公用品。
供应商供货相对来说,是一种比较传统的采购方式,适用于采购量较小的办公用品采购。大都是固定供货商供货,当处于急采办公用品情况时,一般能够更快解决。
平台采购大多数企业更偏好采用这种形式,足不出户即可完成采购。目前比较常见的几大品牌电商平台如淘宝、京东、拼多多、苏宁等,以及一些专做办公用品品类垂直电商平台如晨光科力普等,都可以选择。不过在网上采购,更要注重供应商信誉和产品质量。
确定完采购方式之后,行政便可以开启市场调查和供应商的筛选了。
办公采购清单确定之后,就可以开始对市场上的同类产品进行价格和品牌的横向对比,提前做到心中有数。
了解价格与品牌的方式有很多,最便捷的就是通过线上采购平台,了解产品外形、参数、功能等,而且更容易做到货比三家,节省采购成本。或者也可以直接向供应商询价、索取报价单、确保获取竞争性的价格。
ps:根据采购需求参考历史采购记录或者供应商所提供的资料,至少精选两家以上的供应商进行比价和议价。对比不同供应商的报价,考虑价格、质量、服务、交货时间等因素。
获得报价以后,行政需要将报价单和采购建议(采购计划和预算)提交给负责的领导或相关部门进行审核。如果审批未通过,就要重新进行市场调查。

如果审核通过了,则根据审批结果,选择最合适的供应商进行采购。
行政再与供应商反复进行磋商谈判,明确标的物、价格、质量、数量、交货时间、付款条件、服务及风险赔偿等各种信息后,最后将这些以合同形式明确规定下来,再发起合同审批。

审批通过之后,行政便可以开始采购的执行了。

开启采购订单之后,行政要实时跟踪订单状态,确保供应商按合同要求及时交货;发生异常问题也好及时处理。

收到办公用品后,行政要按采购需求进行验收,确保产品符合要求。
*通常包括数量和质量的检查,质量检查方法可以是抽样检查。

检查合格后,方可进行入库,按照货物种类、规格、等级等分区堆放,并按订货单序号和货单类容在办公用品收发存台账上登记留痕。
同时别忘记填写《办公用品出入库登记表》。以下表格包含了一些基本内容,大家可根据本公司的实际情况调整表格内容。

办公用品检验合格并入库后,行政就可以给供应商支付货款了。具体来说,可在收到发票后,对照订购单、交货单、入库单,确认三单货名、数字相同,由财务部支付货款。
当然在到货之后,行政也需要对产品及使用反馈、供应商服务等方面进行评估,以此来判定未来是否有继续合作的机会。

供应商评价表
最后,要想降低办公用品采购的成本,平时就需要注意做好办公用品的管理,为此小知整理了以下几个小建议:
📌tip 1:建立好办公用品管理制度;
办公用品管理制度应确保办公用品的申请、审批、采购、领用、库存等各个环节的管理都有明确的规定和操作流程。

📌tip 2:提醒办公用品使用规则;
有了制度,还需要日常的提醒来督促员工们规范使用办公用品。例如群里告知文具领用方流程,建立领用登记手册。(小重点:行政需要将办公用品分类清楚,标卡规范、采用物品标签填写正确)

图源:小红书

📌tip 3:促进办公用品循环使用;
设立办公用品共享区域,并在办公用品领用处放置提示标牌,增强员工节约使用办公用品的意识,帮助办公用品的降本。

图源:小红书


图源:小红书
📌tip 4:利用智能货柜;
智能货柜的这一选项,其实可以实现采购量和需求量的精准匹配,减少冗余和浪费的情况。也可以将纸质登记领取转为线上实名登记,数字化管理更高效,也更精准。

*华为在职场中设置了“智能文具柜”,扫码即取,自动结算。既省去了填表申请等一系列繁琐的流程,又能通过后台的数据分析,科学合理地分配资源。

*Focuswork办公用品自助领用终端后台数据
📌tip 5:设置库存线.
日常管理中,行政还需要注意的一点是,做好办公用品的库存统计,并设置好库存线,在触及库存线时及时进行库存补充,就可以避免办公用品的零碎采购,规避重复劳动,大大提高工作效率。


对于行政er来说,办公用品采购是一项比较难下手的项目。所以采购前的准备、采购的流程、采购当中的细节都需要行政小伙伴仔细对待。
希望以上的内容,能够帮助行政小伙伴们在采购和管理办公用品时更加得心应手~
欲获取文章中的资料原件,可在【知行晓政】公众号后台(不是评论区)发送消息“办公用品资料”关键词。

相关阅读:办公用品采购十问答,你的疑问在这里解决!
说到行政采购
你都有哪些采购小tips/小技巧给到同行小伙伴?
快到留言区分享吧~
-END-
